1. Profil Syarikat
Syarikat ini ditubuhkan pada tahun 1977 dan disusun semula ke dalam perusahaan swasta pada tahun 2003. Ia adalah pengeluar profesional benang pakaian mewah, dengan 150,000 spindle, 860 pekerja, kawasan tumbuhan 170,000 meter persegi, dan jumlah aset sebanyak 350 juta yuan. Syarikat ini mempunyai hak untuk mengendalikan eksport yang dikendalikan sendiri, dan merupakan asas butik benang campuran bahan kimia Cina, pangkalan pengeluaran dan pembangunan Benang Knitting National, dan pangkalan pembangunan benang hijau yang dibezakan.
Benang jenama "Double Great" telah memenangi gelaran tanda dagangan terkenal China, produk bebas pemeriksaan kebangsaan, produk jenama terkenal Jiangsu Provinsi dan produk yang dipercayai pengguna. Syarikat ini mempunyai peralatan berputar di peringkat antarabangsa dan domestik, dan telah memperkenalkan bingkai lukisan teratas di dunia, mesin menyikat, mesin berputar, mesin penggulungan automatik dan mesin berpusing berganda, satu set lengkap instrumen pemeriksaan dan ujian uster, dan kaedah ujian lengkap. Ia telah meluluskan pensijilan CNAS dan pensijilan USTER. Ia terutamanya menghasilkan benang yang berputar -putar dan dibezakan seperti kapas, poliester, viscose, akrilik, poliester kitar semula, viscose mesra alam, modal, Tencel, dan lain -lain.
Syarikat ini telah menubuhkan Pusat Inovasi Teknologi Industri Tekstil Kebangsaan, pusat teknologi perusahaan wilayah, pusat penyelidikan teknologi wilayah, dan pusat reka bentuk perindustrian wilayah. Ia telah membangunkan 50 produk baru di peringkat wilayah, di mana 3 telah dianugerahkan produk baru kebangsaan; 5 telah dianugerahkan Anugerah Inovasi Teknologi Tekstil Provinsi; 1 telah dianugerahkan produk berteknologi tinggi wilayah; 17 Teknologi proses telah dianugerahkan paten ciptaan kebangsaan; 10 telah dianugerahkan Paten Model Utiliti Kebangsaan; dan lebih daripada 10 produk telah dianugerahkan Anugerah Kemajuan Sains dan Teknologi Wilayah, Perbandaran, dan County. Antaranya, teknologi proses pengeluaran "poliester kationik Viscose dicampur benang" telah dianugerahkan paten ciptaan kebangsaan; Produk baru "Nano Antibacterial Polyester Benang dicampur" memenuhi jurang domestik, hasil penyelidikan mencapai tahap domestik, dan memenangi Anugerah Inovasi Teknologi Tekstil Provinsi; Produk baru "Aircell Yarn" memenuhi jurang domestik, hasil penyelidikan mencapai tahap maju antarabangsa, dan memenangi Anugerah Inovasi Teknologi Tekstil Provinsi, produk berteknologi tinggi wilayah, dan Anugerah Kemajuan Sains dan Teknologi Perbandaran. Beliau mempengerusikan penggubalan 1 Standard Kebangsaan, 9 piawaian industri, dan 5 piawaian kumpulan.
Syarikat memberi perhatian kepada pengurusan kualiti produk, persekitaran ekologi dan pembinaan kesihatan dan keselamatan pekerjaan. Semasa berkembang dengan mantap, syarikat itu terus berjalan dengan masa, mematuhi pembangunan hijau, dan mempunyai pencemaran yang rendah dan penggunaan tenaga yang rendah dalam proses pengeluaran. Ia telah meluluskan kualiti, persekitaran, kesihatan pekerjaan dan keselamatan dan pengukuran, dan pensijilan sistem pengurusan tenaga. Ia telah berturut-turut memenangi perusahaan yang sesuai dengan kontrak dan kredit yang sesuai dengan kontrak, perusahaan model kebangsaan hubungan buruh yang harmoni, penganugerahan teks dan peniaga-peniaga yang lestari. Perusahaan yang menjimatkan air, unit bertamadun wilayah, perusahaan berteknologi tinggi wilayah, unit pengurusan prestasi yang baik wilayah, perusahaan penjimatan tenaga bandar Nantong, perusahaan integriti bandar, perusahaan demonstrasi penyelidikan industri-universiti bandar dan penghormatan lain.
Syarikat itu akan sentiasa mematuhi strategi pembangunan "menetapkan penanda aras dan membuat produk berkualiti tinggi", mengikuti laluan pembangunan "profesionalisasi, pembezaan, dan teknologi", membina penyelidikan teknologi dan pembangunan teknologi, platform integrasi sumber, platform pengagregatan bakat dan platform pengembangan jenama, membina penyelidikan dan pembangunan domestik, pengeluaran, dan industri perdagangan, dan mempromosikan pembangunan yang mampan dalam pembangunan mampan.
2. Melindungi hak dan kepentingan pekerja
1. Menggaji pekerja mengikut undang -undang dan melindungi hak buruh dan kepentingan pekerja
Syarikat telah merumuskan sistem pengurusan buruh dan kakitangan berdasarkan undang -undang buruh dan undang -undang kontrak buruh dan undang -undang dan peraturan lain untuk mengawal selia pengambilan pekerja, latihan, gaji dan faedah insurans, penandatanganan dan penamatan kontrak buruh, jam kerja, dan percutian. Mematuhi konsep "wang menyebarkan orang berkumpul", meletakkan hubungan antara kedua -dua tempat yang betul, membentuk perkongsian rapat dengan pekerja, dan biarkan majoriti pekerja menikmati lebih banyak pembaharuan dan hasil pembangunan. Pengurus Besar Syarikat menulis matlamat meningkatkan pendapatan pekerja sebanyak 5% ke dalam matlamat kerja setiap tahun, dan ia dapat melebihi pertumbuhan sasaran yang telah ditetapkan setiap tahun. Walaupun ia terjejas oleh wabak pada tahun 2021, syarikat itu masih meningkatkan pendapatan gaji pekerja sebanyak 6.5%. Syarikat itu secara munasabah merumuskan piawaian gaji untuk setiap kedudukan dan secara umum meminta pendapat pekerja. Pada 20hb setiap bulan, gaji bulanan pekerja penuh dimasukkan ke dalam kad gaji bank setiap orang. Tidak ada tunggakan atau potongan upah pekerja dalam 46 tahun sejak kilang itu ditubuhkan. Syarikat ini mengendalikan lima insurans sosial dan dana penyampai perumahan untuk semua pekerja kontrak, dan membayar yuran insurans sosial sepenuhnya dan berkadar setiap bulan mengikut keperluan undang -undang dan peraturan. Pekerja wanita menyumbang 70% pekerja syarikat. Kesatuan Buruh telah menubuhkan Jawatankuasa Wanita, yang bertanggungjawab untuk perlindungan buruh khas untuk pekerja wanita, mengeluarkan elaun khas kepada pekerja wanita, menganjurkan peperiksaan kesihatan untuk pekerja, dua pemeriksaan kanser untuk pekerja wanita dan peperiksaan kesihatan pekerjaan setiap tahun, secara kerap memahami keabnormalan dalam pemeriksaan fizikal pekerja, dan mewujudkan sistem erp sistem kesihatan pekerja untuk memfasilitasi sistem kesihatan pekerja untuk memfasilitasi sistem kesihatan pekerja untuk memfasilitasi sistem kesihatan pekerja untuk memfasilitasi sistem kesihatan pekerja untuk memfasilitasi sistem kesihatan pekerja untuk memfasilitasi sistem kesihatan pekerja untuk memfasilitasi sistem kesihatan pekerja untuk memfasilitasi sistem kesihatan pekerja untuk memfasilitasi sistem kesihatan pekerja untuk memfasilitasi sistem kesihatan pekerja.
Focus on intellectual investment and satisfy employees' cultural learning rights. Syarikat itu bersungguh -sungguh melaksanakan "Projek Latihan Sepanjang Hayat Pekerja" untuk memberi semua pekerja peluang untuk berkembang dan berkembang. Dengan pembawa "mewujudkan perusahaan berorientasikan pembelajaran dan berusaha untuk menjadi pekerja berasaskan pengetahuan", syarikat itu menyediakan latihan pelbagai peringkat, multi-kategori dan kepelbagaian untuk pekerja. Syarikat ini mengekalkan hubungan koperasi jangka panjang dengan Universiti Donghua, Universiti Jiangnan, Universiti Nantong, Universiti Vokasional Nantong dan institusi lain, dan melaksanakan kaedah-kaedah hubungan sekolah, latihan luar tapak, latihan perusahaan, dan kelas-kelas yang dipertikaikan untuk menyediakan latihan pengetahuan profesional untuk pengurusan teknologi pengeluaran barisan hadapan. Ia secara berturut -turut membuka 11 kursus latihan profesional dalam kejuruteraan tekstil, tenunan, jentera, elektronik, penghawa dingin, aplikasi komputer, dan lain -lain. Semasa tempoh kajian, pekerja akan menerima upah penuh dan membayar balik tuisyen dan perbelanjaan pelbagai. Setiap tahun, persaingan kemahiran operasi diadakan untuk memilih sepuluh pacesetters dan pakar operasi dari pekerja barisan hadapan, dan syarikat menganjurkan perjalanan untuk pemenang. Syarikat ini menyokong kajian diri pekerja dan mempunyai koleksi lebih daripada 30,000 buku. Semua buku belajar sendiri yang dibeli oleh pekerja dibayar balik. Dua pekerja telah memperoleh ijazah pascasiswazah dalam teknologi tekstil dan reka bentuk dan automasi mekanikal melalui pembelajaran diri.
Strictly melaksanakan undang -undang dan peraturan keselamatan buruh dan kesihatan untuk melindungi hak kehidupan dan kesihatan pekerja. Dalam tahun -tahun kebelakangan ini, syarikat itu telah melabur lebih daripada 30 juta yuan untuk memperkenalkan peralatan canggih seperti mesin penggulungan automatik dan mesin panjang Qingze, dan meningkatkan pengubahsuaian nod benang halus, yang sangat mengurangkan intensiti pekerja pekerja. Ia telah melabur lebih daripada 10 juta yuan untuk memasang kemudahan penyingkiran habuk dan penghawa debu baru untuk meningkatkan persekitaran kerja. Bermula dari latihan terperinci terkecil bagi berjalan kaki dan bertamadun pekerja, ia menelan kos 80,000 yuan untuk menubuhkan dan melukis tanda -tanda lalu lintas di jalan syarikat untuk mendidik pekerja untuk memandu secara bertamadun dan meningkatkan kesedaran keselamatan lalu lintas. Pemimpin dan pakar Persekutuan Kesatuan Perdagangan All-China dan pegawai projek Yayasan Antarabangsa Jepun telah melawat kerja syarikat kami mengenai keselamatan pengeluaran dan perlindungan buruh berkali-kali dan mengesahkannya sepenuhnya.
2. Perundingan yang sama dan menghormati hak pengurusan demokratik pekerja
Kami sentiasa mematuhi prinsip yang berorientasikan rakyat, mengambil "memperkayakan syarikat dan memperkayakan pekerja" sebagai nilai teras bersama kami, mengambil kecekapan perusahaan dan pendapatan pekerja meningkat sebagai matlamat bersama kami, dan mematuhi "tiga mor" dalam proses pembangunan perusahaan, Membentuk "empat mekanisme", iaitu: mekanisme pengurusan demokratik, penyertaan demokratik dan pengawasan demokratik pekerja dengan persidangan perwakilan kakitangan sebagai bentuk asas; satu mekanisme untuk menyelaraskan hubungan buruh dengan perundingan yang sama dan menandatangani kontrak kolektif dan kontrak buruh individu sebagai bentuk asas; dan mekanisme perlindungan pekerja dengan "lima insurans" sebagai bentuk asas. Berdasarkan sistem persidangan perwakilan kakitangan, dengan pendedahan hal ehwal kilang sebagai platform, dan dengan pengumpulan cadangan sebagai pembawa, pekerja digalakkan untuk secara aktif mengambil berat tentang pembangunan, pembangunan sokongan, dan menumpukan diri kepada pembangunan. Kebijaksanaan dan kekuatan pekerja bersama -sama terkondensasi dalam pembangunan perusahaan dan menjadi kekuatan utama bagi pembangunan harmoni perusahaan. Satu atau dua bulan sebelum pembaharuan kontrak buruh, Syarikat secara komprehensif menjalankan semakan kuota dan penambahbaikan dan rundingan upah dari bawah ke atas. Dengan penyertaan semua pekerja, sekurang -kurangnya dua perbincangan dan perundingan dibuat awam, dan kadar penandatanganan kontrak buruh pekerja, kadar perlindungan insurans, kadar pertumbuhan upah, dan kadar masa yang tepat pada masanya adalah "empat ratus peratus". Kami melaksanakan hal ehwal kilang terbuka, menegaskan keterbukaan dalam keputusan syarikat utama, keterbukaan dalam pembelian bahan pukal, keterbukaan dalam pembidaan projek kejuruteraan utama, keterbukaan dalam pengagihan dan manfaat gaji, keterbukaan dalam pemilihan dan pengambilan kakitangan pengurusan fungsional, keterbukaan dalam ganjaran dan hukuman, keterbukaan dalam pemilihan untuk pembelajaran dan latihan, dan keterbukaan dalam inovasi lanjutan dan model untuk inovasi lanjutan dan model untuk inovasi lanjutan dan model. Kami melantik orang berdasarkan merit mereka dan membuat ganjaran dan hukuman awam. Hubungan koperasi yang baik telah dibentuk di kalangan para pemegang saham dan perkongsian rapat telah dibentuk di kalangan semua pekerja.
3. Meningkatkan organisasi dan mengekalkan hubungan buruh yang harmoni dan stabil
Syarikat itu telah menubuhkan pejabat pengurusan kredit dan pejabat pengurusan undang -undang, dan mekanisme pengantaraan berdasarkan kesatuan dan pentadbiran. Ia telah menganjurkan kakitangan untuk mengkaji dan melatih undang -undang dan peraturan seperti undang -undang kontrak buruh, undang -undang pertikaian buruh dan undang -undang timbang tara Republik Rakyat China, dan undang -undang pengantaraan Republik Rakyat China. Ia juga telah menubuhkan Jawatankuasa Pengantaraan Pertikaian Buruh dan Jawatankuasa Pengantaraan Rakyat untuk memberi bantuan undang -undang kepada pekerja untuk melindungi hak mereka mengikut undang -undang. Syarikat itu mengambil berat tentang pekerja yang memerlukan dan memanjangkan budaya harmoni kepada budaya keluarga. Syarikat itu memperuntukkan dana khas kepada akaun Kesatuan setiap tahun untuk menubuhkan dana bantuan bersama untuk pekerja yang memerlukan dan memberikan bantuan hidup kepada pekerja yang memerlukan. Dana bantuan tahunan untuk pekerja yang memerlukan lebih daripada 100,000 yuan, dan perbelanjaan perubatan dibayar balik untuk lebih daripada 200,000 yuan. Syarikat itu telah melancarkan program "Golden Autumn School Aid", mendermakan lebih daripada 200,000 yuan dalam biasiswa kolej untuk kanak -kanak pekerja yang memerlukan, dan lebih daripada 30,000 yuan dalam bantuan sosial untuk persekolahan. Syarikat itu menjalankan "projek kehangatan" setiap perayaan musim bunga, dan pemimpin kanan syarikat melawat dan menghibur lebih daripada 30 keluarga pekerja yang memerlukan. Syarikat ini menyediakan perkhidmatan penuh untuk kanak-kanak pekerja untuk pergi ke sekolah. Bagi sekolah rendah dan junior, syarikat itu mengatur asrama tunggal untuk mereka, menyediakan persekitaran hidup yang tenang dan mudah. Bagi pekerja pada tahun ketiga sekolah menengah atau tahun ketiga sekolah menengah, syarikat itu mengatur peralihan hari sebanyak mungkin, atau memberikan mereka cuti tahunan, supaya pekerja mempunyai masa yang mencukupi untuk menjaga anak -anak mereka dengan baik. Syarikat berusaha untuk mewujudkan syarat -syarat bagi anak -anak pekerja untuk berjaya. Melalui perkhidmatan yang bijak, pekerja boleh bekerja dengan ketenangan fikiran. Syarikat itu telah dinilai sebagai syarikat model kebangsaan dengan hubungan buruh yang harmoni.
3. Melindungi hak dan kepentingan pelanggan dan pembekal
1. Melindungi Hak Pelanggan
Memfokuskan pada matlamat strategik, syarikat itu mematuhi falsafah perniagaan "menggunakan pengurusan yang ketat, berputar benang yang berkualiti, dan memanjat pelanggan tertinggi, mengambil" jenama tinggi, berkualiti tinggi, premium yang tinggi, dan keletihan yang tinggi "sebagai matlamat yang cepat, mengamalkan" Strategi, melaksanakan "Pemasaran Pameran, Pemasaran Word-of-Mouth, Pemasaran Penyelidikan Teknikal, Pemasaran Pengetahuan, Pemasaran Nilai, Pemasaran Rangkaian" dan Kaedah-Kaedah Lain, dan Menggunakan "Tiga Puluh Artikel Garis Panduan Perkhidmatan Syarikat" untuk Membiarkan Pelanggan "Mengetahui Kualiti, Mengiktiraf Tujuan, Membandingkan Faedah, Penyampaian yang Cepat dan Berhubungan dan kesetiaan dan mencapai pembangunan bersama pelanggan dan syarikat.
1. Menang Pelanggan dengan Pemasaran dan Perkhidmatan Inovatif yang tersendiri
Menyeragamkan proses perkhidmatan pelanggan untuk memenuhi dan melebihi jangkaan pelanggan dengan menyediakan kualiti produk yang baik dan perkhidmatan yang bijak dan berperikemanusiaan.
Syarikat itu telah menubuhkan 30 garis panduan perkhidmatan pelanggan dengan falsafah perniagaan "Menggunakan pengurusan ketat, berputar benang, dan memanjat pelanggan". Kakitangan pengurusan kanan yang diketuai oleh Pengerusi dan Pengurus Besar, melawat pelanggan strategik dan utama setiap suku tahun untuk memahami keperluan pelanggan. Dengarkan pendapat pengurusan kanan pelanggan dan meningkatkan persahabatan bersama. Setiap tahun, melalui pelbagai bentuk benang antarabangsa dan domestik, pakaian, pameran kain, pameran pesanan, dan persatuan pelanggan, persefahaman bersama antara pelanggan dan pelanggan, pelanggan dan syarikat dipertingkatkan, dan pendapat umum dan perasaan pelanggan, serta trend pembangunan industri, lebih lanjut. Kakitangan perniagaan kerap melawat pelanggan syarikat. Kaedah ini memperoleh maklumat langsung dan mempunyai peranan yang besar dalam mempromosikan peningkatan teknologi dan perkhidmatan pengeluaran syarikat. Kami cemas tentang apa yang pelanggan cemas dan berfikir tentang apa yang pelanggan fikirkan. Apabila tarikh penghantaran pelanggan benar -benar mendesak, kami akan mengendalikan perkara -perkara khas dan memberi keutamaan kepada setiap laluan. Membantu pelanggan menyelesaikan masalah, mewujudkan nilai untuk pelanggan, dan meningkatkan kesetiaan pelanggan. Hubungan pelanggan yang baik meningkatkan bilangan pesanan berulang pelanggan, supaya produk syarikat disyorkan secara aktif oleh pelanggan. Hubungan pelanggan yang baik dan kata -kata mulut telah menjadi cara untuk mempromosikan syarikat.
2. Menguruskan pelanggan mengikut kategori dan fokus pada penyelenggaraan
① Penyelenggaraan Klasifikasi
Pengurusan Penyelenggaraan Klasifikasi Pelanggan
② Pengurusan Arkib
Syarikat telah menubuhkan fail pelanggan elektronik, termasuk maklumat pelanggan asas (bentuk korporat, aset, status kredit, dll.), Maklumat ciri pelanggan (pelbagai produk, spesifikasi, saluran jualan, dan lain -lain), dan keperluan bahan mentah pelanggan (jumlah permintaan, pelbagai, spesifikasi, keperluan kualiti, dan lain -lain). Selepas setiap tinjauan atau hubungan dengan pelanggan, kakitangan jualan akan segera mengumpulkan maklumat pelanggan dan menyimpannya dalam fail pelanggan, dan menganalisis maklumat mengenai pelanggan sedia ada, pelanggan pesaing, dan pelanggan yang berpotensi, dan memberikannya kepada Jabatan Penyelidikan dan Pembangunan Produk. Bagi pelanggan strategik dan pelanggan utama, sebagai tambahan kepada maklumat di atas, kami juga memberi tumpuan kepada mengumpul maklumat peribadi dari pembuat keputusan mereka, penyelia teknikal, dan penyelia pembelian, dan menubuhkan sambungan dan saluran komunikasi yang mendalam dengan menyewa mereka sebagai perunding teknikal.
Penyelenggaraan Hierarki
l Untuk pelanggan strategik dan pelanggan utama, ciri perkhidmatan syarikat adalah:
Menubuhkan pengurus serantau atau kakitangan jualan sepenuh masa untuk menyediakan perkhidmatan. Melalui sistem perkhidmatan pra-jualan, jualan, dan selepas jualan, terutamanya pengukuhan perkhidmatan teknikal, kami dapat memenuhi dan melebihi jangkaan pelanggan dan menyatukan hubungan pelanggan.
Syarikat itu kerap menjemput wakil pelanggan strategik dan pelanggan utama untuk melawat syarikat itu dan mempromosikan penyelesaian sistem pengurusan maju kepada mereka.
Kecuali pelanggan strategik dan pelanggan utama, syarikat itu cuba memenuhi keperluan pelanggan lain.
l Untuk pelanggan umum, kami mengukuhkan pengurusan dalaman untuk menyediakan produk dan perkhidmatan dengan kualiti dan kuantiti yang dijamin dan kecekapan yang tinggi.
l Syarikat itu juga menubuhkan fail pelanggan berpotensi dan menjalankan promosi jenama yang disasarkan.
3. Menguatkan perkhidmatan dan buat nilai untuk pelanggan
① Product Advantages
Falsafah syarikat bukan hanya menjual produk, tetapi untuk menjual nilai dan perkhidmatan, dan untuk menyediakan pelanggan dengan produk nilai untuk wang, seperti yang ditunjukkan dalam Rajah 3.3.2.1-1. Harga produk syarikat adalah satu atau dua ribu yuan/ton lebih mahal daripada pesaing, dan ia mempunyai kelebihan sendiri: kiraan dan nisbah benang yang tepat, kadar penyelesaian yang tinggi, kecekapan pengeluaran yang tinggi untuk pelanggan, kehilangan produk yang rendah, kadar produk yang tinggi, pencelupan cerah, banyak pesanan berulang dari pelanggan, dan kehilangan rendah dari pakaian, dan lain -lain.
② Konsep Perkhidmatan "Empat Seragam"
Dengan masalah itu sebagai panduan, pengerusi mengadakan pasukan pengurusan kanan untuk merumuskan strategi "ketaatan" produk "mematuhi permintaan pasaran, kualiti mematuhi keperluan pelanggan" tepat pada masanya, dan membuat peraturan "empat seragam" yang tegar: jika pelanggan menimbulkan keberatan yang berkualiti, kami akan menyediakan perkhidmatan ke rumah ke dalam masa 24 jam di dalamnya di luar negeri. Kedua, jika pemeriksaan diperlukan, tidak kira berapa banyak, kami akan memberikan bukti ke pintu. Ketiga, semasa tempoh kontrak, jika harga bahan mentah meningkat, kami akan melaksanakannya mengikut kontrak dan tidak pernah menyesalinya. Keempat, apabila pelanggan memerlukan kami untuk menguji produk baru untuk mereka, tidak kira betapa sukarnya atau berapa banyak, kami akan bekerjasama dalam pembangunan. Syarikat kini mempunyai lebih daripada 4,000 pengguna dan jumlah perniagaan tahunan lebih daripada 30,000 transaksi. Selama bertahun -tahun, pelanggan sangat yakin di syarikat kami.
4. Prosedur Penyiasatan Kepuasan dan Kesetiaan
Syarikat kerap menjalankan kepuasan pelanggan dan tinjauan kesetiaan dalam bentuk soal selidik setiap tahun, membentuk sistem tinjauan kepuasan dan kesetiaan pelanggan untuk syarikat itu.
Kajian kepuasan pelanggan termasuk aspek seperti produk (kepimpinan teknologi, kestabilan, pembungkusan), penghantaran (ketepatan masa), perkhidmatan (kelajuan), syarat pembelian dan kontrak jualan, dan perbandingan dengan pesaing. Kesetiaan pelanggan terutamanya menyiasat kesediaan pelanggan untuk membuat pembelian berulang, mengesyorkan orang lain untuk membeli, meningkatkan jumlah pembelian, bersedia untuk membeli walaupun harga meningkat dengan sederhana, dan terus memberi perhatian kepada syarikat dan produk baru. Kadar pemulihan soal selidik diperlukan melebihi 80%. Purata berwajaran diambil untuk setiap item, dan soalan yang dibangkitkan oleh pelanggan dikira. Mengikut kepentingan dan kepuasan, "Laporan Kajian Kepuasan dan Kesetiaan" disusun dan diberitahu kepada jabatan -jabatan yang berkaitan dengan Syarikat, dan setiap jabatan yang berkaitan dikehendaki mencadangkan pelan peningkatan dan nod masa. Pejabat Pengurus Besar Syarikat bertanggungjawab untuk mengikuti kemajuan dan kesan penambahbaikan dalam sistem, proses, kakitangan, latihan, dan lain -lain di pelbagai jabatan.
5. Gunakan kepuasan dan kesetiaan untuk melaksanakan penambahbaikan
Cara utama bagi syarikat untuk mengumpulkan maklumat mengenai kepuasan pelanggan dan ketidakpuasan adalah: menerima aduan pelanggan, berkomunikasi secara langsung dengan pelanggan, soal selidik dan data analisis, dan hasil penyelidikan industri (seperti analisis perbandingan jumlah pesanan pelanggan dalam tempoh yang sama dan kualiti produk penanda aras dan pesaing).
Syarikat ini terutamanya menjejaki dan memahami pendapat dan cadangan pelanggan mengenai produk, perkhidmatan dan urus niaga melalui kaedah berikut.
① Lawatan biasa
Syarikat telah merumuskan "kaedah pengurusan lawatan pengguna" dan mengatur pengeluaran, jualan dan kakitangan penyelidikan untuk melawat kumpulan pelanggan yang berbeza mengikut rancangan itu. Melalui aktiviti lawatan yang dilembagakan dan diseragamkan, Syarikat memahami pendapat dan cadangan pelanggan, dan rekod kakitangan pengurusan yang berkaitan, menyusun, memperbaiki dan memberi maklum balas.
② Konferensi pertukaran
Berkomunikasi dengan pelanggan melalui jualan, teknikal dan mesyuarat lain dan mendengar pendapat dan keperluan mereka.
Setiap tahun, Syarikat secara aktif mengambil bahagian dalam pelbagai aktiviti yang dianjurkan oleh industri dan persatuan, seperti pameran benang, mesyuarat promosi standard, mesyuarat pertukaran teknikal, dll.
Aktiviti quality
Syarikat menganjurkan juruteknik kualiti pengeluaran untuk melawat pasaran secara teratur, berkomunikasi dan melatih dengan pelanggan, memahami penggunaan produk di tapak, dan mendengar pendapat pelanggan.
Pertemuan Pembuatan dan Pemasaran Pemasaran Pemasaran dan Pemasaran
Mesyuarat Docking Pengeluaran dan Pemasaran diadakan setiap suku tahun. Pemasaran akan memberi maklum balas kepada pengeluaran mengenai kepuasan pelanggan dan isu -isu kebimbangan khusus, dan pengeluaran akan memberi maklum balas kepada pemasaran mengenai keadaan pengeluaran baru -baru ini dan ciri -ciri penunjuk produk yang berkaitan, supaya kakitangan pemasaran dapat memberi perhatian kepada korespondensi keperluan pelanggan semasa proses jualan.
⑤Testing Services
Syarikat ini adalah agensi ujian yang diiktiraf oleh Persatuan Industri, dengan satu set lengkap instrumen ujian uster dan makmal ujian suhu dan kelembapan yang tetap. Ia juga mengekalkan hubungan koperasi dengan institusi yang berwibawa seperti Institut Ujian Serat Nantong untuk menjalankan ujian dan penjejakan yang pesat terhadap kualiti dan penggunaan produk baru untuk memenuhi keperluan pelanggan yang paling mungkin.
Dengan mengamalkan kaedah di atas, maklumat dengan kadar maklum balas pelanggan adalah: pelanggan secara amnya mencerminkan bahawa mereka berpuas hati dengan kestabilan kualiti produk syarikat, ketepatan masa penghantaran produk dan perkhidmatan kakitangan.
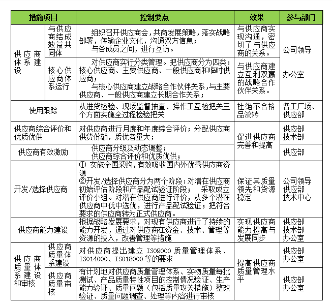
2. Melindungi hak dan kepentingan pembekal
1. Pengurusan Pembekal
Syarikat itu telah menubuhkan perkongsian strategik dengan pembekal utama dan mengklasifikasikan dan menguruskan pembekal mengikut peraturan tiga.
Pembekal utama ialah: Sinopec Yizheng Chemical Fiber Co., Ltd., Tangshan Sanyou Co., Ltd., Xinjiang Production and Construction Corps No. 3 Bahagian Pertanian dan Pemasaran Kapas dan Linen Corporation, Shandong Yamei Technology Co., Ltd., dan sebagainya.
Keperluan dua hala antara syarikat dan pembekal utamanya
Syarikat memberi perhatian khusus kepada hubungan dengan pembekal dan telah mengenal pasti pembekal dan rakan kongsi utama. Untuk menggalakkan kerjasama jangka panjang, peningkatan bersama dan pembangunan menang-menang antara kedua-dua pihak, ia terutamanya menjalankan aspek berikut.
2. Langkah Pelaksanaan Perolehan
Menurut perancangan proses perolehan, pelaksanaan proses perolehan dianjurkan dari dua aspek: proses perniagaan perolehan dan proses pengurusan pembekal.
Langkah Pelaksanaan Proses Perolehan
3. Mewujudkan perkongsian strategik untuk memaksimumkan kepentingan kedua -dua pihak
Untuk meminimumkan kos proses perolehan, Syarikat mengadakan mesyuarat perolehan untuk mengenal pasti kos keseluruhan proses perolehan, terutamanya termasuk: kitaran perolehan, kos bahan mentah, kos pengangkutan, dan lain -lain, dan pengambilan nasional, perundingan, pembidaan, dan perbandingan harga untuk memastikan kos bahan mentah adalah stabil dan stabil.
4. Insentif Penilaian Pembekal
Untuk mencapai petunjuk prestasi seperti kadar kelayakan kualiti bahan mentah yang dibeli dan kitaran bekalan bahan mentah, proses perolehan direka dari dua aspek: proses perniagaan perolehan dan proses pengurusan pembekal, berdasarkan perisian ERP dan selaras dengan prinsip "kerjasama stabil jangka panjang dan win-win".
Gunakan langkah penilaian dan insentif bagi pembekal untuk mempromosikan peningkatan diri dan penambahbaikan berterusan pembekal; Memperkenalkan sumber pembekal berkualiti tinggi melalui pembangunan dan pembinaan pembekal, meningkatkan tahap pengeluaran dan tahap pengurusan pembekal sedia ada, mengurangkan kos perolehan, dan meningkatkan daya saing rantaian bekalan.

